ISO 14046:2014 Environmental Management – Water Footprint
ISO 14046:2014 establishes internationally recognized principles and guidelines for conducting a water footprint assessment as part of an organization’s environmental management strategy. Unlike conventional water accounting, this standard focuses on the environmental impacts related to water use, including water scarcity, water pollution, and ecosystem degradation. By following ISO 14046, companies can ensure their water usage is sustainable, efficient, and transparently reported.

Water is a critical natural resource, and its responsible management is becoming essential for corporate sustainability and regulatory compliance. ISO 14046 supports companies in identifying and minimizing their water-related environmental impacts throughout the life cycle of a product, process or organizational operation. It plays a crucial role in sustainability reporting, risk management and achieving alignment with global goals such as the UN Sustainable Development Goals (SDGs), particularly SDG 6 (Clean Water and Sanitation) and SDG 12 (Responsible Consumption and Production).
To begin your ISO 14046 journey or request a detailed consultation, contact support@pacificcert.com.
Scope and Applications of ISO 14046
ISO 14046 applies to all types of water use assessments, whether at the product, process, site, or organizational level. It supports:
- Product life cycle water footprinting (cradle-to-grave)
- Organizational water assessments for sustainable operation and resource planning
- Site-specific evaluations such as factories, farms, energy plants, and water-intensive facilities
The methodology follows the life cycle assessment (LCA) framework of ISO 14040 and ISO 14044, which makes it ideal for integrating with broader environmental assessments.
Industries where ISO 14046 is particularly impactful include:
- Agriculture and food processing
- Energy and utilities
- Chemical and pharmaceutical sectors
- Mining and metallurgy
- Manufacturing and construction
For more industry-specific examples, reach out to support@pacificcert.com.
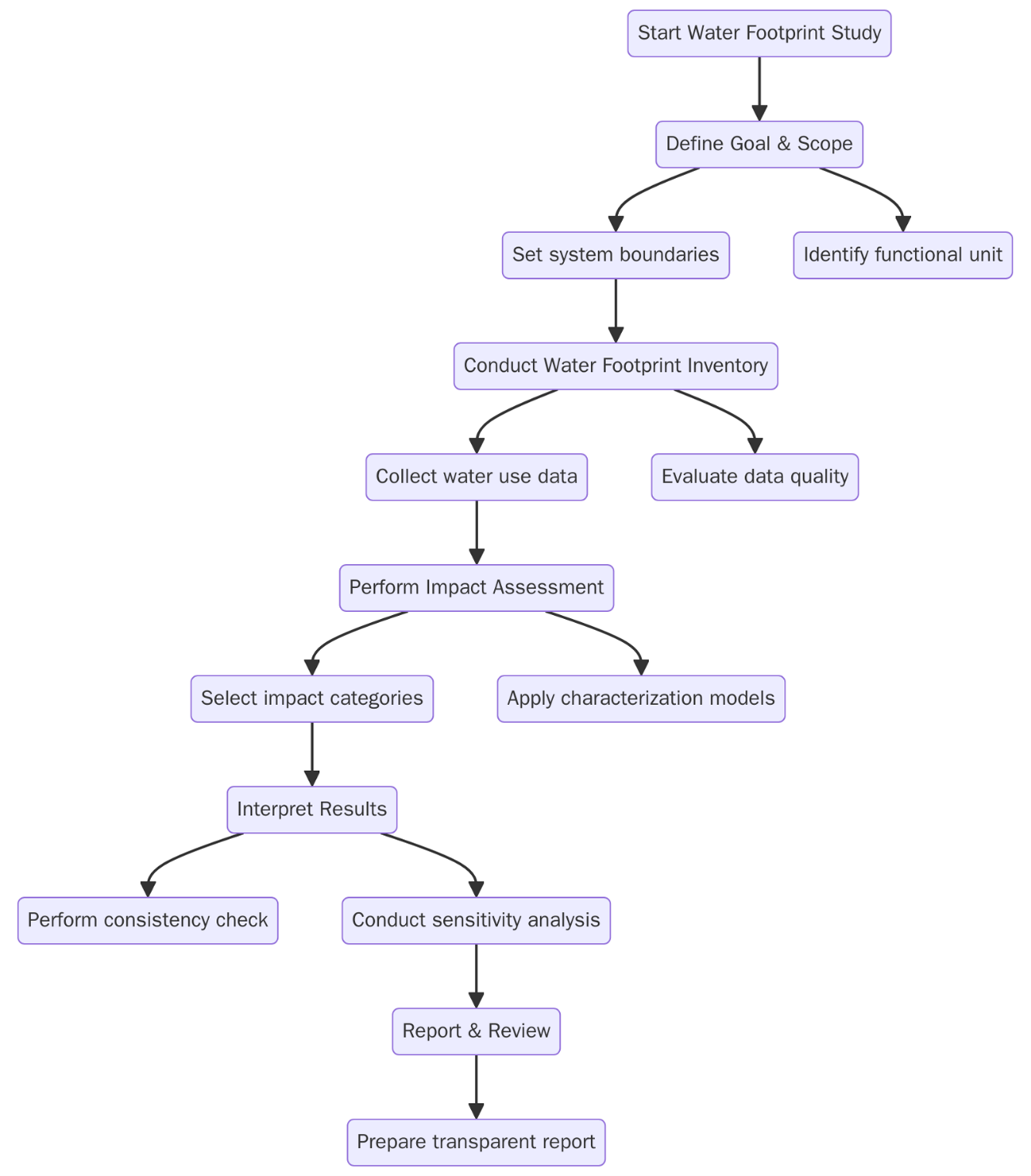
Certification Process and Procedure
- Define Goal and Scope:
- Identify the purpose of the water footprint study (e.g., internal improvement, supply chain sustainability, regulatory compliance).
- Establish functional units, system boundaries, data requirements, assumptions, and geographic scope.
- Water Inventory Analysis:
- Collect quantitative data on water inputs (withdrawals), outputs (discharges), and transfers throughout the product or organizational life cycle.
- Include direct and indirect (embedded) water use, such as water consumed in supply chains.
- Water Impact Assessment:
- Evaluate the potential environmental impacts of water usage across categories such as water scarcity, freshwater eutrophication, and aquatic ecotoxicity.
- Apply region-specific characterization factors for better accuracy.
- Interpretation and Improvement Recommendations:
- Analyze results to draw conclusions, highlight significant contributors, and identify hotspots.
- Propose actionable strategies for reducing negative water impacts, improving water efficiency, or mitigating water-related risks.
- Reporting and Critical Review:
- Prepare a transparent and scientifically sound water footprint report.
- If the results are to be publicly disclosed or used for comparative assertions, undergo an independent third-party critical review.
- External Certification Audit:
- Pacific Certifications evaluates the entire assessment process, ensuring conformity with ISO 14046 requirements.
- On successful audit, certification is granted.
To schedule a pre-certification assessment, contact support@pacificcert.com.
Documentation Required for ISO 14046 Certification
- Goal and Scope Definition
- Data Sources and Water Inventory Records
- Water Balance Calculations and Flow Diagrams
- Environmental Impact Assessment Methodologies
- Uncertainty and Sensitivity Analyses
- Final Water Footprint Report
- Internal Review or External Critical Review (if required)
- Management Review Notes and Corrective Actions (if any)
Eligibility Criteria for ISO 14046
This standard is applicable to any organization or product with notable water consumption or discharge, especially those in:
- Water-intensive industries
- Supply chains involving agriculture or textiles
- Industrial or manufacturing operations with effluents
- Corporations pursuing ESG disclosure and sustainability certifications
If your organization is reporting to CDP Water, aiming for B Corp or EcoLabel certifications, or seeking to improve resilience to water-related risks, ISO 14046 certification is highly recommended.
Get a tailored eligibility assessment by contacting support@pacificcert.com.
ISO 14046 Certification Fees
Fees are based on data availability, complexity, and scope of assessment. Request a custom quote at support@pacificcert.com.
Certification Duration
- Planning and Data Collection: 2-3 months
- Water Footprint Modeling and Impact Analysis: 2-4 months
- Reporting, Review, and Audit: 1-2 months
Typical Total Duration: 5-9 months depending on project scale and readiness.
Requirements of ISO 14046:2014
The core requirements for certification under ISO 14046 include:

- Quantified Inventory Data: Accurate measurements of water withdrawals, consumption, losses, and returns.
- Regionalized Impact Assessment: Use of impact indicators adapted to geographical and hydrological contexts.
- Environmental Relevance: Consideration of consequences such as reduced water availability, aquatic toxicity, or impaired ecosystem services.
- Scientific Transparency: Comprehensive disclosure of methods, assumptions, and limitations.
- Critical Review and Verification: Ensuring that third-party review supports the credibility of public-facing or comparative water footprint results.
Organizations must maintain verifiable records and ensure all methodologies align with ISO 14046 principles.
Benefits of ISO 14046:2014 Certification
Implementing ISO 14046 provides long-term strategic and operational value. Beyond improving water resource use, certification demonstrates leadership in sustainable practices.

- Water Stewardship: Enables informed decisions on sustainable sourcing, operational water efficiency, and wastewater management.
- Credibility: Strengthens ESG reporting, corporate responsibility disclosures, and alignment with frameworks like GRI, SASB, and SDG indicators.
- Risk Management: Identifies vulnerabilities related to droughts, flooding, or regional water stress, supporting climate adaptation strategies.
- Efficiency: Reduces unnecessary water consumption, treatment costs, and potential regulatory penalties.
- Brand Reputation: Differentiates certified organizations in supply chains, investor evaluations, and eco-conscious markets.
With increasing water scarcity and rising consumer demand for transparency, ISO 14046 is gaining global traction. More governments, investors, and supply chain leaders are requiring or rewarding companies that demonstrate accountability for their water impacts.
Emerging applications include:
- Carbon-water footprint integration for broader climate impact analysis
- Corporate water disclosure programs (e.g., CDP Water, Science-Based Targets for Nature)
- Green building certifications (e.g., LEED, BREEAM)
Organizations that adopt ISO 14046 are better positioned to comply with environmental policies and lead the sustainability agenda.
How Pacific Certifications Can Help?
Pacific Certifications provides end-to-end services for ISO 14046 implementation and certification:
- Expert auditors trained in LCA, water footprinting, and environmental impact analysis
- Guidance on integrating ISO 14046 with ISO 14001, ISO 14067, and ISO 50001
- Review and support on documentation, methodology, and critical review preparation
- Ongoing compliance and improvement support through annual surveillance audits
Start your ISO 14046 certification journey by contacting support@pacificcert.com.
Frequently Asked Questions (FAQs)
Is ISO 14046 certification legally required?
No, but it supports compliance with environmental disclosures and procurement policies.
Can ISO 14046 be used for comparative product claims?
Yes, but only when accompanied by a critical review by a qualified third party.
Is ISO 14046 relevant for service industries?
Yes. Hotels, hospitals, data centers, and similar facilities can assess water use and discharge impacts.
What tools are used for ISO 14046 assessments?
LCA software such as SimaPro, OpenLCA, or GaBi, combined with regional water scarcity databases like AWARE and WULCA.
How often should water footprints be updated?
Every 1–3 years, or after significant process or facility changes that affect water usage.
Suggested Certifications –
Read More at – Pacific Certifications Blogs






