ISO 31000:2018 – What is this Standard?

ISO 31000:2018 sets comprehensive and internationally recognized guidelines for risk management, helping organizations to embed a systematic approach to identify, assess, treat, and monitor risks. The ISO 31000 is a guidance standard intended to be adapted by organizations of all sizes and sectors.
It facilitates risk-based decision-making, aligns with corporate governance, and fosters resilience, adaptability, and opportunity recognition. The standard is frequently used to support risk elements in ISO frameworks such as ISO 9001, ISO/IEC 27001, ISO 14001, and ISO 45001.
Want to align ISO 31000 with your systems for audit readiness? Contact support@pacificcert.com
Purpose, Scope, and Applicability
ISO 31000:2018 is designed to help any organization, regardless of size, industry, or location, develop a strong, transparent and inclusive risk management approach that supports decision-making, strategic planning, and operational continuity.

It applies to all types of risk, including financial, environmental, technological, reputational, and legal, and is scalable across enterprise functions, programs, and projects. Whether you are integrating risk into a certified management system (such as ISO 27001 or ISO 9001) or managing standalone enterprise or project-level risk, ISO 31000 provides a flexible and customizable framework.
Not sure how ISO 31000 applies to your business? Contact support@pacificcert.com for audit-focused support!
Key Definitions in ISO 31000:2018
- Risk: The effect of uncertainty on objectives (can have positive or negative outcomes)
- Risk Management Framework: Set of components that form the foundation for designing, implementing, and continuously improving risk processes
- Risk Management Process: A structured application of principles, communication, assessment, and treatment of risk
- Risk Appetite and Tolerance: The degree of risk an organization is willing and able to accept
- Stakeholder: Any party that can affect or be affected by the organization’s objectives or risk environment
Clause Structure of ISO 31000:2018
Clause | Title | Overview |
Clause 1 | Scope | Applicability to all organizations and risk types |
Clause 2 | Normative References | None – ISO 31000 is a standalone guidance document |
Clause 3 | Terms and Definitions | Clarifies risk terminology |
Clause 4 | Principles of Risk Management | Lists 8 guiding principles for effective risk handling |
Clause 5 | Framework | Describes how to embed risk into governance and operations |
Clause 6 | Process | Defines the risk management cycle from identification to treatment |
Principles of Risk Management (Clause 4)
- Integrated into all activities and decisions
- Structured and comprehensive for consistent outcomes
- Customized to the organization’s context and objectives
- Inclusive of stakeholders for transparency and accountability
- Dynamic and adaptable to emerging risks and changes
- Based on best available information and insights
- Considers human and cultural factors impacting perception and behavior
- Committed to continual improvement of risk practices
Risk Management Framework (Clause 5)
Clause 5 outlines how to build a framework that embeds risk into governance, leadership, resources, accountability, and communication. This includes:
- Leadership and Commitment from top management
- Design of Framework including policy, integration, resources, and roles
- Implementation into operations, culture, and decision-making
- Evaluation and Improvement mechanisms to ensure framework evolution
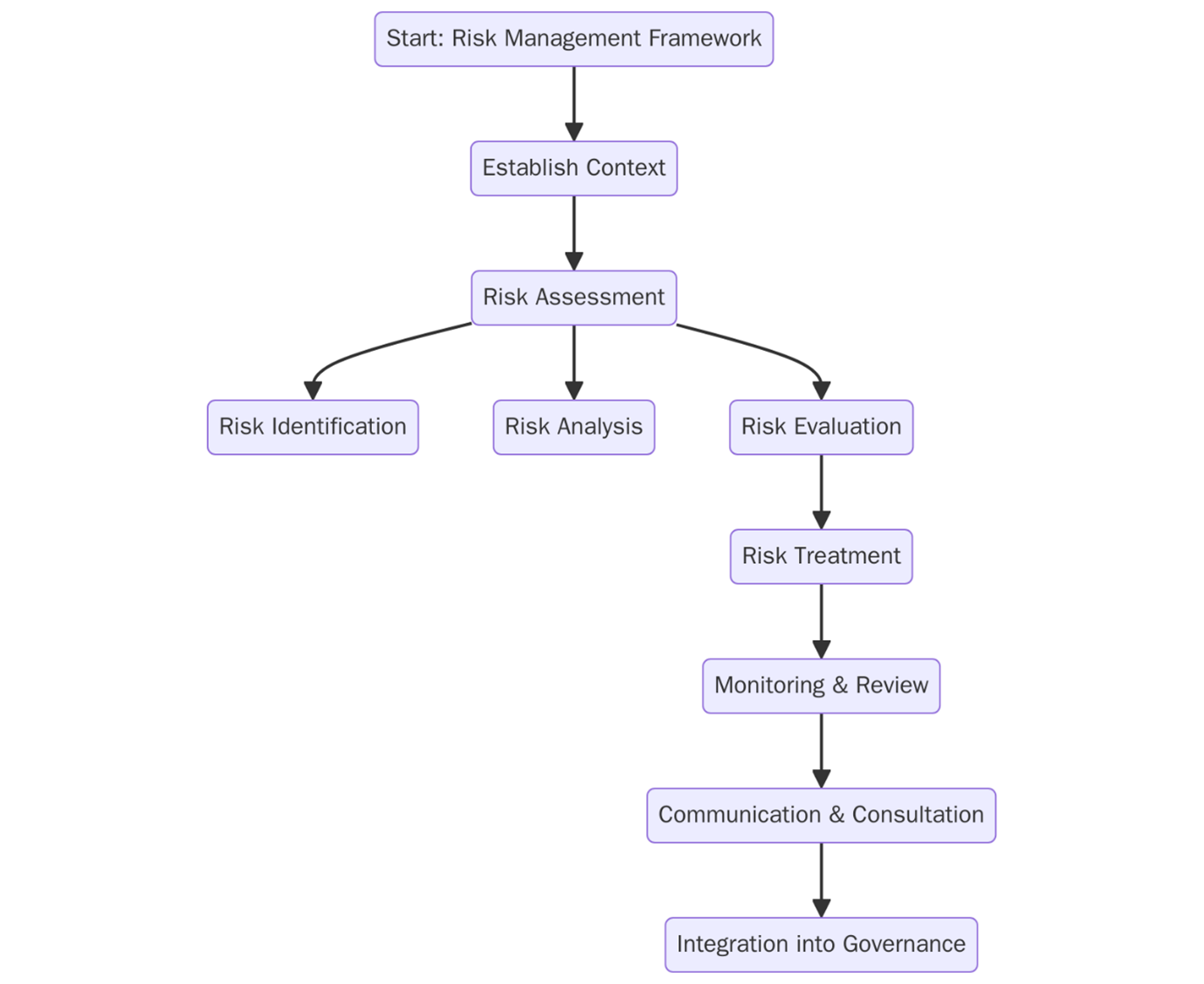
Risk Management Process (Clause 6)
The process is cyclical and involves:
- Communication and Consultation
- Establishing the Context (internal, external, and risk criteria)
- Risk Assessment
- Risk Identification
- Risk Analysis
- Risk Evaluation
- Risk Treatment
- Monitoring and Review
- Recording and Reporting
This process supports decision-makers at all organizational levels.
What are the requirements of ISO 31000:2018?
- Develop a risk management policy with leadership endorsement
- Define a framework for governance, accountability, and communication
- Establish processes to identify, assess, evaluate, and treat risk
- Ensure integration of risk management into all management system elements
- Assign roles and responsibilities across all levels of the organization
- Establish risk appetite and tolerance criteria
- Maintain a risk register with updated status and response actions
- Conduct periodic reviews to evaluate process effectiveness and improvement opportunities
- Ensure communication and consultation with stakeholders at each stage
- Integrate risk management with audits, KPIs, and performance evaluations

Looking to align these requirements with ISO 27001, ISO 22301, or ISO 9001 audits? Contact support@pacificcert.com!
Documentation Required
ISO 31000 documentation is crucial for audit, integration, and performance validation. Recommended documents include:
- Risk Management Policy
- Risk Management Framework design and evaluation reports
- Risk Register (including analysis, scoring, and treatment status)
- Risk Communication Plans
- Records of stakeholder consultation and reporting
- Roles, Responsibilities, and Escalation Matrices
- Risk Review Logs and Improvement Action Reports
Want a full audit-oriented certification package? Email us at support@pacificcert.com!
What are the benefits of ISO 31000:2018 Implementation?
- Promotes enterprise-wide visibility and understanding of risks that affect strategic goals
- Enhances compliance posture with legal, regulatory, and contractual risk requirements
- Builds a structured, proactive risk culture by embedding risk into decision-making processes
- Improves operational efficiency by reducing disruptions and uncertainty
- Enables faster response to emerging threats by establishing dynamic assessment and treatment models
- Supports board-level risk oversight and management accountability
- Ensures alignment with certifiable ISO standards, including ISO 9001, 27001, 14001, and 45001
- Drives better resource allocation by prioritizing risks based on impact and likelihood
- Strengthens stakeholder trust and investor confidence by demonstrating risk maturity
- Enhances business continuity and sustainability, particularly in volatile economic and digital environments
- Enables benchmarking and continuous improvement through measurable risk indicators

In this era, organizations are expected to treat risk management as a strategic enabler, not just a compliance requirement. With growing interdependencies in global supply chains, digital ecosystems, and ESG commitments, ISO 31000 is increasingly used as the foundational model for Enterprise Risk Management (ERM) programs.
Latest trends include the integration of AI-driven risk intelligence, climate risk scenario modeling, and real-time operational resilience dashboards. Regulatory bodies such as the EU, SEC, and OECD are encouraging transparency and documentation of risk practices, making ISO 31000 a critical reference for public disclosures and board governance.
Additionally, risk-based thinking is becoming a baseline requirement for cybersecurity frameworks, quality assurance systems, and sustainability reporting. Companies using ISO 31000 as a central risk model are better equipped to meet international expectations for accountability and resilience.
Want to embed ISO 31000 principles into your systems? Contact support@pacificcert.com.
How Pacific Certifications Can Help?
As a certification body, Pacific Certifications provides third-party audit and certification services for management systems such as:
- ISO 9001 (Quality Management)
- ISO/IEC 27001 (Information Security Management)
- ISO 22301 (Business Continuity Management)
- ISO 14001 (Environmental Management)
- ISO 45001 (Occupational Health and Safety)
Our audit services include:
- Review of risk frameworks embedded in ISO 9001 and ISO 27001 systems
- Verification of risk treatment, monitoring, and governance structures
- Assessment of risk documentation and continual improvement practices
- Certification of management systems where ISO 31000 is a supporting reference
Start your audit and certification journey with risk governance built on ISO 31000. Contact support@pacificcert.com.
FAQ on ISO 31000:2018
Is ISO 31000 certifiable?
It is a guidance standard, but its principles are widely used in certifiable systems like ISO 9001 and ISO 27001, for ISO 31000 in particular, certificate of compliance is issued by certification bodies.
Can small businesses implement ISO 31000?
Yes. The standard is scalable and flexible, allowing implementation across organizations of any size.
How does ISO 31000 relate to ISO 27001 or ISO 22301?
ISO 31000 provides a comprehensive risk approach that complements the risk clauses in these certifiable standards.
Can ISO 31000 be used with COSO or other ERM frameworks?
Yes. ISO 31000 can be used alongside COSO, NIST, and Basel frameworks, especially in financial and enterprise settings.
What is the role of top management in ISO 31000?
Top management must lead, endorse, and support the risk framework and ensure integration across all levels.
Ready to get ISO 31000:2018 certified?
Contact Pacific Certifications to begin your certification journey today!
Suggested Certifications –
Read more: Pacific Blogs






